What to know
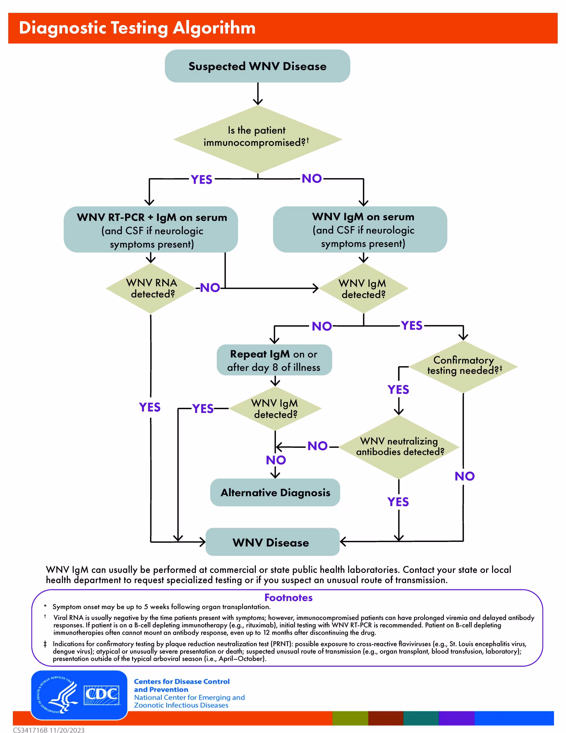
The majority of West Nile virus (WNV) disease cases can be diagnosed by testing serum or cerebrospinal fluid for immunoglobulin (Ig) M antibodies. However, in certain people molecular testing is better. Learn the signs, symptoms, and how to diagnose West Nile virus disease in your patients.

Diagnostic Algorithm

