Original site: www.cdc.gov/PCD/issues/2008/oct/08_0055_es.htm | RestoredCDC.org is an independent project, not affiliated with CDC or any federal entity. Visit CDC.gov for free official information. Due to archival on January 6, 2025, recent outbreak data is unavailable. Videos are not restored. Access data.restoredcdc.org for restored data. Use of this site implies acceptance of this disclaimer.

[More]
About Us Report Bug Compare Content
Skip Navigation Links
 CDC Home Search Health Topics A-Z

Preventing Chronic Disease: Public Health Research, Practice and Policy

View Current Issue
Issue Archive
Archivo de números en español








Emerging Infectious Diseases Journal
MMWR


 Home 

Volumen 5: Nº 4, octubre 2008

INVESTIGACIÓN ORIGINAL
Vigilancia de la salud reproductiva en la región fronteriza México-Estados Unidos, 2003-2006: El Proyecto para la Salud de la Mujer de las Ciudades Hermanas de Matamoros-Brownsville


INDICE DE CONTENIDOS


Translation available Este artículo en inglés
Print this article Imprima este artículo
E-mail this article Enviar por e-mail:



Send feedback to editors Envíe sus comentarios a los editores
Download this article as a PDF Baje este artículo como un archivo de PDF (819K)

Necesitará el programa Adobe Acrobat Reader para poder ver los archivos en PDF.


Navegue en este artículo
Resumen
Introducción
Métodos
Resultados
Discusión
Reconocimientos
Información del Autor
Referencias
Tablas


Jill A. McDonald, PhD, Christopher H. Johnson, MS, Ruben Smith, PhD, Suzanne G. Folger, PhD, Ana L. Chavez, MS, RD, Ninad Mishra, MD, Antonio Hernández Jiménez, MD, Linda R. MacDonald, MSN, Jorge Sebastián Hernández Rodríguez, MD, Susie Ann Villalobos, MEd

Cita sugerida para este artículo: McDonald JA, Johnson CH, Smith R, Folger SG, Chavez AL, Mishra N, et al. Vigilancia de la salud reproductiva en la región fronteriza México-Estados Unidos, 2003-2006: El Proyecto para la Salud de la Mujer de las Ciudades Hermanas de Matamoros-Brownsville. Prev Chronic Dis 2008;5(4). http://www.cdc.gov/pcd/issues/2008/
oct/08_0055_es.htm
. Visitado [fecha].

REVISIÓN PARITARIA

Resumen

Introducción
Las altas tasas de natalidad y de inmigración en la región fronteriza México-Estados Unidos han llevado a un gran aumento de la población en las últimas décadas. Dos organismos nacionales, 10 organismos estatales y más de 100 organismos gubernamentales locales brindan servicios de salud reproductiva a los 14 millones de habitantes de la región. La escasez de información estandarizada sobre los riesgos de salud de esta población dificulta la tarea de abordar de forma adecuada las necesidades locales y de evaluar la efectividad de los programas de salud pública.

Métodos
Trabajamos con socios binacionales para desarrollar un sistema de vigilancia de la salud reproductiva en las comunidades hermanas de Matamoros, Tamaulipas, México y el condado de Cameron, Texas, como modelo para un enfoque regional más amplio. Utilizamos un diseño muestral por conglomerados sistemático para hacer un muestreo de mujeres que habían dado a luz en los hospitales de ambas comunidades en el período de 81 días comprendido entre el 21 de agosto y el 9 de noviembre de 2005. Realizamos entrevistas personales y asistidas por computadora a mujeres que aún estaban internadas acerca de factores conductuales, prenatales y vinculados al estilo de vida. Evaluamos las tasas de respuesta a la encuesta, la calidad de los datos y otros atributos de sistemas de vigilancia efectivos. Estimamos la cobertura poblacional utilizando los datos de los registros demográficos.

Resultados
De las 999 mujeres incluidas en la muestra, 947 (95%) completaron las entrevistas, y la tasa de falta de respuesta por pregunta fue baja. La muestra del estudio incluía el 92,7% de los nacimientos vivos en Matamoros y el 98,3% en el condado de Cameron. En cuanto a las características de nacimiento establecidas en las partidas, las diferencias entre las distribuciones porcentuales de la población del estudio y de la población objetivo no excedieron el 2,0. La cobertura poblacional del estudio varió, según los hospitales, entre el 92,9% y el 100,0%, con un promedio de 97,3% en Matamoros y 97,4% en el condado de Cameron.

Conclusión
Los resultados indican que las muestras hospitalarias y las entrevistas postparto constituyen un enfoque efectivo para abordar la vigilancia de la salud reproductiva. Un sistema de este tipo puede arrojar información valiosa para los programas de salud pública dirigidos a la creciente población de la frontera México-Estados Unidos.

Volver al Inicio

Introducción

La región de la frontera México-Estados Unidos alcanza 100 kms. al norte y 100 kms. al sur de la división internacional, y es el hogar de 14 millones de personas (1) (Figura 1). El 90% de la población fronteriza reside en 14 pares de ciudades "hermanas" económica y socialmente interdependientes que se encuentran distribuidas en 2.000 millas de extensión (2,3). En el año 2000, casi 300.000 nacimientos tuvieron lugar en estas comunidades pares (4). Las altas tasas de nacimientos y de inmigración han provocado un incremento en la población residente de esta área en décadas recientes, y se proyecta que el crecimiento continue por lo menos hasta el 2030 (1).

Mapa de la frontera Texas/Matamoros

[ Vea imagen agrandada y texto descriptivo. ]

Figura 1. Mapas de la región fronteriza México-Estados Unidos (arriba), y de Brownsville, Texas y Matamoros, Tamaulipas, México (abajo). (Los autores agradecen a Allison Abell Banicki de la Oficina de Salud Fronteriza, del Departamento Estatal de Servicios de Salud de Texas, por crear el mapa de las fronteras estatales de Texas-México y gracias asimismo a Jean W. Parcher, Sylvia N. Wilson, y a la Servicio Geológico del Departamento del Interior de los Estados Unidos de América [USGS] por proporcionar el mapa de densidad poblacional de Brownsville y Matamoros.)

La información disponible en salud reproductiva de la población fronteriza es limitada. Las tasas de cobertura de seguros de gastos médicos en los condados fronterizos de los Estados Unidos son considerablemente más bajas que las de otros estados en los EEUU (5,6), y la escasez de profesionales en el cuidado de la salud es severa (7). Las mujeres que habitan los condados fronterizos de los EEUU tengan menos probabilidad de recibir la atención prenatal en comparación a las mujeres en otros estados, aunque el riesgo del fallecimiento del infante y nacimiento prematuro parece no ser mayor (8,9). El que no haya cuidado prenatal o que éste sea tardío es particularmente característico entre los adolescentes de la región, que tienen las tasas de nacimientos más altas en los Estados Unidos (8,9). En las comunidades fronterizas mexicanas, se cree que las tasas de nacimiento entre adolescentes son igualmente mayores que el resto del país, y el reducir la mortalidad maternal e infantil se mantiene como prioridad (10,11). Una creciente preocupación acerca de las infecciones transmitidas por vía sexual y el riesgo del VIH es evidente en ambos lados de la frontera (12-14). Las comunidades fronterizas en México y los EEUU comparten objetivos comunes en sus programas de salud maternal e infantil (SMI), para el año 2010 (15), sin embargo, los datos para poder contar con un diagnóstico basal poblacional no están disponibles para muchos de los objetivos y factores de riesgo asociados al daño. Esta información es esencial para la planeación y evaluación de programas.

Múltiples factores contribuyen a la falta de información sobre salud reproductiva en esta región dinámica, incluyendo diferentes métodos para recopilación de información estadística en salud; distintas definiciones para un solo indicador; distribución irregular de servicios públicos básicos, tales como teléfono y entrega de correo; bajos niveles de educación, barreras del idioma, y una población móvil (16-18). Un panorama más complicado es aún que la región incluye 2 entidades gubernamentales nacionales, 10 estatales, y más de 100 localidades. En ambos lados de la frontera, estos factores son obstáculos para los métodos de estudio e investigación tradicionales que descansan en definiciones estándar para medidas saludables, cobertura telefónica completa, residencias fijas, niveles mínimos de lectura, y el compartir datos entre instituciones gubernamentales.

Desarrollamos una metodología para la vigilancia de salud reproductiva caracterizada por los objetivos de salud reproductiva compartidos, sociedades binacionales y locales fuertes, así como la estructuración de una matriz bilingüe para recopilación de datos. Los métodos efectivos para la recolección de la información desarrollados en un par de comunidades hermanas pueden replicarse en otras comunidades o usarse como un modelo para dirigirlo en una región geográfica más extensa. En este artículo describimos los métodos así como los resultados de la prueba piloto realizada en un par de comunidades hermanas en la región fronteriza México-Estados Unidos.

Volver al Inicio

Métodos

Selección del sitio y preparación del protocolo

Elegimos el condado de Cameron en el Estado de Texas (con las ciudades de Brownsville y Harlingen), y Matamoros, Tamaulipas, México, como sitios pares para este proyecto de prueba ya que su tamaño poblacional es semejante entre las comunidades hermanas (379.000 para el condado de Cameron y 462.000 para Matamoros, en 2005) (19,20), y debido al interés de las autoridades de salud local para el desarrollo del proyecto. Iniciando en 2003, trabajamos con nuestros colegas de la Universidad de Texas en Brownsville para extender sociedades y construir apoyos entre las autoridades de la salud y proveedores de servicios para la atención materna-infantil. Nos reunimos con los directores del programa en instituciones estatales de salud en los estados de Tamaulipas y Texas, además de las representaciones oficiales mexicanas y estadounidenses de la Comisión de Salud Fronteriza México-Estados Unidos (CSFMEU) para obtener el apoyo correspondiente.

La revisión de los registros de nacimientos de Texas y las discusiones con funcionarios de salud en Matamoros, demostraron que la mayoría de los nacimientos en la frontera Tamaulipas-Texas ocurren en hospitales, indicando que una muestra basado en hospitales y las entrevistas realizadas post-parto producirían información representativa de madres e infantes residentes en estas comunidades. Recopilamos información sobre la admisión de pacientes y acerca de los procesos de atención médica durante el trabajo de parto y de atención al recién nacido de ambas comunidades y utilizamos esta información como herramienta para diseñar un procedimiento para muestrear y entrevistar mujeres que tuvieron un recién nacido vivo en estas comunidades. Adicionalmente, buscamos asociarnos con servidores públicos responsables de estos programas de salud reproductiva, lo cual nos permitió trabajar muy de cerca con la Secretaría de Salud en el estado de Tamaulipas para desarrollar la metodología que posteriormente sería utilizada para evaluar la cobertura muestral de la población objetivo. Anualmente desde 2003 hasta 2005 nos reunimos con los funcionarios públicos locales y estales para analizar los avances en el desarrollo del protocolo, solicitar retroalimentación, y planear los pasos a seguir. Este proyecto piloto de vigilancia fue revisado por los CDC para asegurar la protección de los sujetos de investigación y se determinó que el mismo era "no experimental" o de práctica de salud pública; por que no se requería de la aprobación del Consejo de Revisión Institucional (IRB, por sus siglas en ingles) Los materiales de capacitación y los procedimientos de evaluación se completaron en julio de 2005. Los colaboradores del BMSCP incluyen a instituciones gubernamentales, no gubernamentales, académicas a niveles federal, estatal y local (Tabla 1).

Diseño de la muestra

Utilizamos un diseño muestral estratificado con selección sistemática de conglomerados (Figura 2). La población objetivo fue de mujeres que tuvieron recién nacidos vivos en Matamoros y en el condado de Cameron, y la población del estudio fue de mujeres que tuvieron un nacimiento vivo en hospitales con 100 o más partos en el 2004 en cada comunidad. Un tamaño de muestra de 500 puérperas fue planeado para cada localidad. Debido a los números de nacimientos esperados durante el período de estudio y a una tasa de respuesta proyectada del 80%, anticipamos la necesidad de muestrear dos de cada diez días en Matamoros y dos de cada nueve días en el condado de Cameron. Los días de muestreos se agruparon como dos días consecutivos para disminuir el tiempo del viaje del entrevistador y permitir los programas de entrevistas escalonadas por hospital para una cobertura hospitalaria más eficiente. En cada uno de los 10 hospitales elegibles (4 en el condado de Cameron, 6 en Matamoros), sistemáticamente seleccionamos bloques de 2 días consecutivos entre el 21 de agosto y el 9 de noviembre de 2005. Todas las mujeres que tuvieron un nacido vivo en estos días fueron muestreadas. El tamaño de la muestra fue proyectado para permitir una evaluación razonable de las operaciones de campo, recopilación de datos, y actividades de control de información, y así como la oportunidad de análisis de datos en forma colaborativa.

Diagrama de procesos

Figura 2. Diseño Muestral del Sistema de Vigilancia Usado para el Proyecto para la Salud de la Mujer de las Ciudades Hermanas Matamoros-Brownsville, del 21 de agosto al 9 de noviembre de 2005. [Una descripción del texto de esta figura también está disponible.]

Instrumentos para la recopilación de datos

Los temas del cuestionario se basan en los objetivos del programa Frontera Saludable 2010 de la CSFMEU (15), relacionados con la salud maternal e infantil (SMI) y la prevención de enfermedades crónicas. Temas incluyen estilo de vida y conducta de riesgo, planeación familiar, atención prenatal, pruebas para la detección de cáncer cervical y VIH, resultados de nacimientos, lesiones infantiles y violencia doméstica. Se incluyeron también preguntas para obtener información demográfica. El cuestionario tuvo 200 posibles reactivos de datos y las entrevistas se administraron usando una computadora portátil antes de que la mujer fuera dada de alta del hospital. Revisamos instrumentos de encuestas de los Estados Unidos, México y otras localidades para identificar preguntas relevantes en inglés y español, las cuales fueron traducidas y modificadas según fuera necesario para hacer referencia al período del embarazo. En cada comunidad conducimos 4 grupos focales (2 con mujeres adolescentes y 2 con mujeres mayores) entre embarazadas y recientemente embarazadas con el fin de evaluar la capacidad de y disposición para contestar preguntas sobre los temas seleccionados, familiaridad con los términos específicos de los temas, y puntos de vista sobre entrevistas en instalaciones hospitalarias. Los resultados ayudaron a formar el instrumento bilingüe final y el método de entrevista. Dimos formato al instrumento de la investigación para el registro electrónico de los datos utilizando el Sistema de Procesamiento de Estudios y Censos (CSPro 2.6, Centro Internacional de Programas, Oficina del Censo de los EEUU, Washington, Distrito de Colombia), y desarrollamos los instrumentos en formato papel para propósitos de respaldo. Las formas adicionales de recopilación de datos desarrollados para propósitos del control del proyecto y de información se describen en la Tabla 2.

Entrenamiento y operaciones de campo

El entrenamiento y las operaciones en campo fueron realizados por la Asociación Fronteriza Mexicano Estadounidense de Salud (AFMES) a través de un acuerdo cooperativo y con la asistencia técnica de los CDC. Una coordinadora de campo y diversas entrevistadoras (4 en Matamoros y 3 en el condado de Cameron) trabajaron en cada lado de la frontera. Las entrevistadoras en Matamoros y la coordinadora de campo hablaban español; las entrevistadoras en el condado de Cameron eran bilingües, y la coordinadora de campo hablaba inglés. Todas las entrevistadoras eran estudiantes o profesionales médicos y residentes del área. El entrenamiento técnica para el personal de campo se realizó inicialmente en español, pero toda la capacitación y materiales de referencia estuvieron disponibles en ambos idiomas, y se enfatizaban en técnicas generales para entrevistar, para identificación de la muestra, uso de formas de recopilación de datos, uso de computadora, ingreso de información, edición y procesamiento, control de información, y tareas adicionales de administración y de supervisión para las coordinadoras de campo. Al término de la entrenamiento de cinco días, se evaluaron las habilidades y se programaron prácticas de entrevistas según se requería en hospitales a la semana siguiente. Se compensó a las entrevistadoras y a las coordinadoras de campo por su tiempo en entrenamiento. Durante la recopilación de datos, las coordinadoras de campo se emplearon en tiempo completo durante cuatro meses, y se pagó a las entrevistadoras por entrevista terminada.

Las entrevistadoras visitaron cada hospital por 3 días consecutivos (es decir, los dos días del muestreo más un tercer día para completar cualquier entrevista pendiente), durante cada período de reporte (o sea, el ciclo recurrente de los días tomados en la muestra o no en cada hospital). En cada día muestreado, las entrevistadoras consultaron el libro de registro de partos del hospital para identificar las mujeres que tuvieron un nacido vivo durante las 24 horas previas. Conforme se requirió, el personal de campo revisó los historiales médicos y se comunicó con el personal del hospital para asegurar que la muestra incluía todas las mujeres elegibles. Las entrevistadoras registraron información acerca de las mujeres incluidas en la muestra en un formato para la revisión del registro de partos, utilizando un número de identificación muestral único y clave muestral diseñados para proteger la identidad de las mujeres. Posteriormente se preparó una hoja de contacto para cada mujer entrevistada que era utilizada para anotar los intentos de contacto y las entrevistas terminadas. Las entrevistadoras vestían batas de laboratorio blancas y un distintivo con foto que las identificaba como entrevistadoras de la AFMES. Las mujeres entrevistadas que estaban enfermas o cuyos bebés estaban gravemente enfermos o que habían fallecido fueron diferidas. Las entrevistas se realizaron en español en Matamoros y en el condado de Cameron la mujer entrevistada seleccionó el idioma. La mayoría de las entrevistas se llevaron a cabo en la sala de maternidad del hospital, pero en los pasillos y otros lugares se utilizaron en momentos de exceso de pacientes en el hospital. Se dieron pequeños regalos de agradecimiento a cada mujer entrevistada al terminar la entrevista.

Control y procesamiento de datos

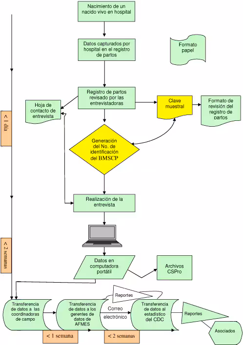
Las entrevistadoras ingresaron la información del cuestionario en archivos de CSPro en computadoras portátiles, registraron la información de localización y seguimiento de la mujer entrevistada en formatos de papel (Hoja de contacto), e hicieron copias de respaldo en disquetes (Figura 3). Los disquetes y los formatos de seguimiento en papel se entregaron semanalmente a los coordinadores de campo. Los coordinadores de campo revisaron los datos de los cuestionarios, ingresaron la información de seguimiento en archivos electrónicos, observaron las entrevistas, y dieron sus observaciones a los entrevistadores. Revisaron los libros de registro de partos del hospital contra los formatos de revisión de dichos registros con el fin de evaluar el completamiento de la muestra y supervisaron las tasas de respuesta de la entrevista individual así como las tasas de respuesta de los hospitales. Los resultados de las evaluaciones de las coordinadoras de campo y las grabaciones de las entrevistas editadas se copiaron a disquetes y se enviaron al gerente de información en la AFMES. El gerente de información creó archivos acumulativos y realizó revisiones de la calidad de la información con reportes previamente programados y adecuados en CSPro. Los datos se enviaron a los CDC y se almacenaron en dos lugares para propósitos de verificación cruzada: en el disco duro personal del estadístico y en el disco compartido de la División de Salud Reproductiva. El disco duro personal se protegió con la clave de acceso del usuario individual y el disco compartido se protegió con una clave de acceso de red para mantener la integridad de los datos y permitir la limpieza de los mismos y la preparación de los archivos de análisis.

Diagrama de flujo

Figura 3. Diagrama de Flujo de Datos en el Proyecto para la Salud de la Mujer de las Ciudades Hermanas de Matamoros-Brownsville, del 21 de agosto al 9 de noviembre de 2005 [Una descripción del texto de esta figura esta también disponible].

Procedimientos para evaluar los atributos del sistema de investigación piloto

Evaluamos la participación de los hospitales, la tasa de respuesta de la encuesta, la cobertura de la población, la representatividad de los datos, y la calidad de los datos, así como los procedimientos incorporados para supervisar problemas potenciales en estas áreas durante la recopilación de datos. Con el fin de obtener información adicional acerca de estos y de otros atributos, y retroalimentación de los asociados de la comunidad y organizaciones gubernamentales acerca de la utilidad potencial de los datos recopilados, una agencia de contrataciones realizó entrevistas confidenciales a asociados durante y después de la terminación de la recopilación de datos.

Participación del Hospital

Con el fin de incrementar la participación de los hospitales y de reducir la carga de la recopilación de información en el personal del hospital, consultamos con administradores y enfermeras en hospitales al inicio del proceso del desarrollo del protocolo y preparamos procedimientos para comunicar en forma regular y para identificar problemas potenciales en su inicio. Teníamos planes de contingencia para eventos anticipados, tales como una transición de hospital desde un libro de registro de partos hasta un sistema de registro electrónico, durante el período del estudio. Se requirió que los coordinadores de campo reportaran inmediatamente los problemas no anticipados a la AFMES.

Tasa de respuesta del estudio

Computamos las tasas de respuesta de la encuesta entre las mujeres muestreadas en cada comunidad y en general. Los datos adicionales recopilados en la hoja de contacto de la mujer entrevistada facilitaron información acerca del número de intentos de contacto y de razones para no respuesta.

Cobertura de la población

Evaluamos el grado de no cobertura atribuible a 1) la omisión de mujeres de la población objetivo que tuvieron un nacido vivo durante el período del estudio en hospitales no incluidos en la encuesta, y 2) la omisión de identificar a las mujeres de la población de estudio quienes tuvieron un nacido vivo en los hospitales de dicho estudio durante los días de muestreo. Para propósitos de comparación y enlace, evaluamos los registros de nacimientos en los estados de Tamaulipas y Texas que ocurrieron en cada comunidad durante el período del estudio. Como una verificación de la completitud del registro de nacimientos en Matamoros, fusionamos los datos de nacimientos del Registro Civil, la agencia de estadísticas vitales que recibe una copia del certificado de nacimiento, con los datos de la Secretaría de Salud que recibe otra copia.

Un potencial sesgo de no cobertura de la población objetivo (número 1 anterior) fue estimado al comparar distribuciones de características demográficas de todos los nacimientos vivos registrados en Matamoros y en el condado de Cameron con nacimientos que ocurrieron en los hospitales del estudio durante el mismo período y se calcularon las diferencias entre las proporciones de cada característica. (Para estas comparaciones, los datos de las estadísticas vitales de Matamoros fueron proporcionados por la Secretaría de Salud y el Registro Civil en Tamaulipas, con la asistencia del Instituto Mexicano del Seguro Social y del Instituto para la Seguridad Social y Servicios para los Trabajadores del Estado en Tamaulipas; los datos del condado de Cameron fueron proporcionados por el Programa del Sistema de Evaluación del Riesgo en el Embarazo del Departamento de Servicios Estatales de Salud de Texas). Para evaluar la no cobertura de la población del estudio (número 2 anterior), empleamos un procedimiento de enlace probabilístico (21) para comparar los registros vitales de nacidos vivos de las mujeres que tuvieron un nacido vivo en los hospitales del estudio en los días muestreados con los registros de la encuesta del BMSCP. Para los registros de Matamoros, utilizamos 13 variables de comparación: número de folio; número de identificación del hospital; fecha de nacimiento del infante, peso al nacer, y método de parto; así como la edad de la madre, estado civil, estatura, peso, nivel educativo, número de embarazos, número de partos, y número de nacimientos de nacidos muertos. Para los registros del condado de Cameron utilizamos ocho variables: número de identificación del hospital, fecha de nacimiento del bebé, tiempo del nacimiento, peso al nacer, y método de parto; así como la edad de la madre, estado civil, y grupo étnico (hispana). Calculamos la tasa de cobertura de la población del estudio como sigue:

Tasa de cobertura de la población del estudio (%) = (n/nW) x 100 en donde n es el número de mujeres en la muestra del BMSCP en un hospital específico y nW es el número total de mujeres en el mismo hospital que tuvieron un nacimiento vivo durante los días muestreados. nW = nsv + nos + nov es el número de mujeres incluidas tanto en la encuesta del BMSCP como en los registros vitales [nSV], más el número de mujeres incluidas únicamente en la encuesta del BMSCP [nos], más el número de mujeres incluidas únicamente en los registros vitales [nov].

Representatividad del estudio piloto

Un peso final que ajusta por el diseño muestral, la tasa de no respuesta, la no cobertura de la población objetivo, y la no cobertura de la población de estudio fue computado para cada entrevistada. Evaluamos la representatividad de los datos al comparar la distribución de las características demográficas seleccionadas (edad, peso al nacer y método de parto) de la muestra del BMSCP ponderada con la distribución de características demográficas de la población objetivo utilizando los datos de los certificados de nacimiento del período del estudio de ambas comunidades.

Calidad de la información

Examinamos respuestas a preguntas de la encuesta y cualquier información adicional registrada por la entrevistadora para determinar si las preguntas parecían haber sido interpretadas correctamente por las mujeres entrevistadas y contestadas sin dificultad. Al evaluar cada pregunta, consideramos la frecuencia de respuestas desconocidas y respuestas faltantes, la categoría otros, la categoría de respuesta por favor especifique, problemas para saltar algunas preguntas, y cualquier comentario de las mujeres entrevistadas, y/o información adicional registrada por el entrevistador. Señalamos las preguntas acerca de resultados que eran extraños en esta población anotando cualquier respuesta que reuniera menos del 5% de respuestas a la pregunta. Para preguntas dicotómicas (sí/no), utilizamos un umbral de menos del 10% de las respuestas.

Volver al Inicio

Resultados

Participación del hospital y tasa de respuesta del estudio

Cada uno de los diez hospitales elegibles para inclusión acordó participar en el proyecto y participaron durante el período del estudio. La tasa total de respuesta entre las mujeres muestreadas fue del 94,8%. Del total de las mujeres entrevistadas, aproximadamente el 92% (484/525) respondió al estudio en el condado de Cameron, y aproximadamente el 98% (463/474) respondió al estudio en Matamoros. El promedio de tiempo de estancia en el hospital varió entre los hospitales de 6 a 48 horas. El rechazo a participar en la encuesta y los casos de mujeres dadas de alta antes de la entrevista fueron escasos (Tabla 3).

 Cobertura de la población

El estudio incluyó el 98,3% (2.261/2.301) de todos los nacimientos registrados en el condado de Cameron, y el 92,7% (2.222/2.398) de todos los nacimientos registrados en Matamoros durante el período del estudio (Tabla 4). Las diferencias generales entre las distribuciones de los porcentajes para características demográficas seleccionadas entre todos los nacimientos registrados y los nacimientos que ocurrieron en los hospitales del estudio fueron pequeñas (≤0,49 puntos porcentuales para el condado de Cameron y ≤2,03 puntos porcentuales para Matamoros), lo que sugiere que las discrepancias entre las poblaciones objetivo y de estudio fueron insignificantes. Entre los nacimientos registrados que según se informa sucedieron en los hospitales del estudio durante los días de muestreo, el 97,4% de madres en el condado de Cameron y el 97,3% de madres en Matamoros fueron incluidas en el muestreo con éxito (los datos no se muestran).

Representatividad de los datos

La datos del BMSCP ponderados por el diseño muestral, la tasa de no respuesta, y la no cobertura de las poblaciones objetivo y de estudio se compararon contra los datos de las estadísticas vitales  (Tabla 5). No se encontraron diferencias estadísticamente significativas en las distribuciones de porcentajes por edad de la madre, peso al nacer, o método de parto. Las diferencias entre los datos del BMSCP no ponderados y los datos de las estadísticas vitales o los datos del BMSCP ponderados fueron mínimas (los datos no se muestran).

Calidad de datos

La entrevista promedio requirió 35 minutos (29 minutos en inglés y 37 en español). Pocos ítems del cuestionario fueron omitidos por el 5% o más de las mujeres entrevistadas (Tabla 6). Por ejemplo, el 8% de las mujeres entrevistadas en el condado de Cameron y el 19% en Matamoros no pudieron describir su raza, y el 14% y 9%, respectivamente, no sabían su estatura. Casi la mitad de las mujeres entrevistadas que no usaron anticonceptivos en su primera relación sexual no pudieron recordar la frecuencia de las relaciones sexuales antes de usarlos por primera vez. Las preguntas acerca de violencia, que fueron únicamente hechas a las mujeres entrevistadas de ≥18 años de edad que estaban solas en el momento de la entrevista, fueron omitidas en la mayoría de las entrevistas (los datos no se muestran). Los patrones de omisión en el cuestionario parecen haber sido seguidos correctamente.

Con el objeto de identificar preguntas que hubieran limitado la utilidad en esta población, buscamos entre las preguntas dicotómicas (sí/no) aquéllas en las que números pequeños de mujeres entrevistadas (<10% del total) contestó ya fuera sí o no. Las preguntas que tuvieron dichos patrones de respuesta incluyeron capacidad para obtener el cuidado médico necesario, lesiones al hijo anterior durante el año pasado, el fumar durante los dos años pasados, previo nacimiento pretérmino o bajo peso al nacer, conocimiento del VIH/SIDA, conducta asociada con el riesgo del VIH, y únicamente entre mujeres de Matamoros, no haber recibido atención prenatal con la anticipación requerida.

Tiempo conveniente de recopilación y procesamiento de datos

Los datos de la entrevista y de las hojas de contacto fueron reportados a la coordinadora de campo dentro de una semana después de la entrevista. Las coordinadoras de campo revisaron y enviaron los datos por medio de disquetes a la AFMES dos semanas después de la entrevista, asimismo el gerente de información de la AFMES transfirió los archivos con los datos acumulados y reportes relacionados de cada período de recolección a los CDC dentro de un mes después de la entrevista.

Estabilidad/Confiabilidad

Durante el período del estudio, ocurrieron fallas de energía eléctrica, inundaciones y un brote de fiebre de dengue (22). El último evento resultó en una aguda escasez de habitaciones en los hospitales para mujeres después del parto. Las entrevistadoras realizaron las requeridas entrevistas al lado de la cama, en cualquier parte donde esta se encontrara localizada en el hospital.

Costos directos del sistema de vigilancia piloto

Los costos directos por la realización de 947 entrevistas fueron $150.00,00, $158,00 por entrevistas. Las compensaciones a las entrevistadoras sumaron $30.000,00, y los costos de las coordinadoras de campo fueron $30.000,00. Los $90.000,00 remanentes se entregaron al personal de la AFMES, incluyendo al gerente de información y a otros gastos. Las contribuciones aportadas por las instituciones locales que apoyaron las operaciones de campo, así como los costos indirectos realizados por los CDC para ayudar en la instrumentación del proyecto no se calcularon.

Volver al Inicio

Discusión

Los resultados de este estudio, se midieron por medio del criterio tradicional para la evaluación de los sistemas de vigilancia (23,24), indicaron que este enfoque podría ser efectivo en poblaciones similares.

Fuerzas

La participación bilateral de amplia base fue importante para el éxito de este programa piloto. La participación hospitalaria fue del 100%. Las primeras inquietudes de hospitales con respecto a demandas en el tiempo del personal, posible resistencia del paciente y confidencialidad fueron atendidas a través de la comunicación y cooperación. Tanto los funcionarios de salud de los Estados Unidos como de México entregaron apoyo técnico y operacional, tales como espacio de oficina y asistencia con acceso a registros locales. La temprana colaboración con instituciones locales y la inclusión del personal local fueron elogiadas por los asociados en entrevistas de evaluación posteriores al estudio piloto.

Las tasas de respuesta del BMSCP fueron altas en comparación con los estudios de factores de riesgo de conducta que utilizaron otros métodos. La tasa mediana de respuesta en el año 2001 entre los estados de los EEUU que participaron en el Sistema de Evaluación del Riesgo en el Embarazo (PRAMS, por sus siglas en inglés), que utilizan el correo postal y el teléfono para ponerse en contacto con las madres, fue solamente del 76% (25). Las tasas de respuesta a entrevistas por vía telefónica con adultos acerca de la conducta de salud en el Sistema de Vigilancia de los Factores de Riesgo Conductuales en 2005 (BRFSS, por sus siglos en inglés), promedió 51,1% (26); por otra parte la tasa de respuesta a entrevistas telefónicas y personales en las comunidades de los Enfoques Étnicos y Raciales para Salud Comunitaria (REACH, por sus siglas en inglés) durante los años 2001-2002 fue de tan solo 53,3% (27). Cinco estados que realizaron entrevistas en hospitales entre 1993 y 1996 para estimular las tasas de respuesta del PRAMS en poblaciones urbanas difíciles de alcanzar lograron tasas entre 71% y 95% (28).

En esta investigación en la que usamos los certificados de nacimiento también como fuente de datos, confirmó que casi todos los nacimientos registrados en cada comunidad ocurrieron en los hospitales del estudio; adicionalmente la mayoría de los nacimientos registrados y que además acontecieron durante los días del muestreo fueron capturados en nuestra base de datos. Con motivo de la alta representatividad en la cobertura de atención a cargo de los hospitales participantes de ambas comunidades con el criterio de 100 nacimientos anuales, fueron muy pocos las madres excluidas a participar.

La información obtenida fue altamente representativa. Los factores de ponderación que se calcularon fueron comparativamente simples debido a que la tasa de respuesta y la cobertura fueron uniformemente altas, evitando que cualquier grupo (por ejemplo, adolescentes) estuviera significativamente menos representado.

Este sistema piloto utilizó una fuente común de datos y un número relativamente pequeño de hospitales. Las entrevistas hospitalarias realizadas inmediatamente después de ocurridos los nacimiento evitaron las dificultades de localizar y contactar a las mujeres en una etapa posterior en el tiempo. Las entrevistas personales asistidas por computadora simplificaron la aplicación del cuestionario y el registro oportuno de los datos.

La base de datos estuvo disponible casi de forma inmediata debido a que las mujeres entrevistadas se identificaban casi de inmediato después de dar a luz. Este sistema de recopilación es más rápido comparado a la forma establecida por los métodos tradicionales y que los procesos de evaluación paralela se hacen luego entonces innecesarios.

Debilidades

Este sistema es estable a pesar de algunas interrupciones potenciales que fueron controladas en las 12 semanas del estudio. Dicho período tan corto de observación no es tiempo suficiente para obtener conclusiones definitivas acerca de la estabilidad del sistema. Las evaluaciones de las características técnicas desde una perspectiva informática han sido realizadas y están disponibles por parte de los autores conforme sean solicitadas.

La falta de privacidad durante las entrevistas significó que el tema más delicado, la violencia doméstica, tenía que ser evitado. Además, la misma falta de entrevista privada podría haber limitado la veracidad ante las preguntas sobre otros temas delicados, tales como conducta sexual e historial de abortos. Este problema puede solventarse en el futuro por medio del uso de otras tecnologías (por ejemplo, entrevista asistida por medio de audio en computadora).

Las preguntas acerca de raza y grupo étnico no fueron contestadas en una gran proporción de las mujeres entrevistadas de Matamoros, debido quizás a que estos conceptos no son relevantes en el lado mexicano de la frontera. Las preguntas sobre estatura y peso corporal no fueron contestadas en un gran número de mujeres estadounidenses y mexicanas, lo que sugiere que un estudio más cualitativo puede requerirse para identificar mejores medidas para evaluar ciertas características de esta población.

Los costos por entrevista en este estudio fueron superiores a lo de los costos normales para el PRAMS ($129,00) (Holly B. Shulman, comunicación escrita, 30 de noviembre de 2007), que es realizada a través del correo y teléfono. Sin embargo, la población del BMSCP es más difícil de conseguir comparada con la población lograda en el PRAMS, y la tasa de respuesta fue más alta. Sobre todo, las contribuciones substanciales del estado no se incluyen en el estimado del PRAMS. Los costos directos para las entrevistas personales del REACH en 2005, incluyendo entrevistas en el condado de Cameron, fueron de $350,00 por entrevista (Youlian Liao, comunicación escrita, 7 de noviembre de 2007). Un apoyo federal consistente para encuestas como la del BMSCP no es probable, pero las agencias locales de salud pueden encontrar formas de compartir o reducir los costos directos (por ejemplo, hacer que estudiantes de enfermería realicen las entrevistas).

Áreas no evaluadas

Algunas características del sistema de investigación no pudieron ser evaluadas. Los instrumentos para recopilación de datos no cambiaron durante el breve período del estudio piloto, por lo que la flexibilidad no pudo demostrarse. No se hizo provisión alguna para probar la validez de los datos en este establecimiento, aunque muchas de las preguntas han sido probadas y validadas en otros estudios. Únicamente las características de calidad básica de los datos se evaluaron. La oportunidad para usar el sistema en otras comunidades fronterizas no ha ocurrido, por lo que su generalización permanece sin probarse.

La evaluación de la utilidad de los datos que fueron recopilados es preliminar. Los datos de esta prueba piloto probaron ser de una calidad altamente satisfactoria y suficientemente para justificar su análisis. Las agencias públicas de salud en Texas y en Tamaulipas están colaborando en los análisis iniciales (29-33). El Departamento de Servicios de Salud del Estado de Texas está preparando los archivos de datos para uso público, y la USMBHA, con asistencia de la colaboración de las instituciones de salud, mantendrá los datos y supervisará su distribución para análisis adicional. Será importante el documentar más análisis, distribuir resultados, y evaluar el efecto de los datos en programas y políticas en la región.

Conclusiones

La implementación del método del BMSCP depende de la disponibilidad de recursos suficientes humanos y financieros. El sistema puede ajustarse a un presupuesto reducido y emplearse únicamente en un muestreo rotatorio de comunidades o conducirse en intervalos de años múltiples. El muestreo en exceso de algunos segmentos de la población (por ejemplo, madres adolescentes) o algunos resultados adversos (por ejemplo, nacimientos prematuros) debe considerarse. La importancia de realizar vigilancia mínima de las conductas de salud reproductiva es probable crecer de forma pareada al crecimiento en la población fronteriza. Por otra parte, es improbable que cambien las características comunitarias, tales como el acceso limitado a teléfonos y movilidad en el cruce de la frontera; lo anterior continuará limitando la efectividad de métodos de vigilancia más tradicionales en esta región.

Volver al Inicio

Reconocimientos

El BMSCP fue financiado a través de la División de Salud Reproductiva de los CDC y de la Oficina de Promoción de la Salud Global del Centro Nacional para la Prevención de las Enfermedades Crónicas y la Promoción de la Salud, bajo un acuerdo cooperativo con la Asociación de Salud Fronteriza México-Estados Unidos, No. U65 CCU 623699-01-2, y a través de acuerdos con la Universidad de Texas-Brownsville/Colegio Southmost de Texas, y la Escuela de Salud Pública de la Universidad de Texas en el Campus Regional de Brownsville. El apoyo técnico y operacional para el proyecto fue proporcionado por la División de Salud y Estudios de Exámenes de Nutrición del Centro Nacional de Estadísticas de la Salud de los CDC; el Departamento de Servicios Estatales de Salud de Texas, Región 11; la Secretaría de Salud en Tamaulipas; y el Instituto Mexicano del Seguro Social, Tamaulipas.

El apoyo de las siguientes instituciones locales, regionales y nacionales fue crítico para el proyecto: el Centro Nacional de Equidad de Género y Salud Reproductiva, Secretaría de Salud en México; Dirección General de Epidemiología, Secretaría de Salud en México; Dirección General de Promoción de la Salud, Secretaría de Salud en México; Instituto Nacional de Estadística, Geografía e Informática, Tamaulipas; Registro Civil, Tamaulipas; Instituto de Seguridad y Servicios Sociales de los Trabajadores del Estado, Tamaulipas; Secretaría de Salud Jurisdicción III, Tamaulipas; Departamento Estatal de Servicios de Salud de Texas, Región 11 y Oficina de Salud Fronteriza; Departamento de Salud Pública de la Ciudad de Brownsville; Departamento de Salud del condado de Cameron; Centro Médico Valley Baptist en Harlingen; Centro Médico Valley Baptist en Brownsville; Centro Médico Valley Regional; Centro Médico Harlingen; Centro Cultural Cameron Park; Centro de Salud de la Comunidad de Brownsville; Hospital General de Matamoros Dr. Alfredo Pumarejo Lafaurie; Hospital General de Zona No. 13 del Instituto Mexicano del Seguro Social, Matamoros; Clínica Hospital Dr. Manuel F. Rodríguez Brayda, Matamoros; Hospital Guadalupe; Centro de Orientación Familiar de Matamoros; Centro Médico de Especialidades Quirúrgicas de Matamoros; y la Comisión de Salud Fronteriza México-Estados Unidos. Un agradecimiento especial a la Comisión de Salud Fronteriza México-Estados Unidos por facilitar la traducción inglés-español de este manuscrito.

Volver al Inicio

Información del Autor

Autor correspondiente: Dr. Jill A. McDonald, División de Salud Reproductiva, Centro Nacional para la Prevención de Enfermedades Crónicas y Promoción de la Salud, Centros para el Control y la Prevención de Enfermedades, 4770 Buford Hwy NE, Mailstop K-22, Atlanta, GA 30341-3724. Teléfono: 770-488-6373. E-mail: ezm5@cdc.gov.

Afiliaciones de los autores: Christopher H. Johnson, Centro Nacional para la Prevención del VIH/SIDA, Hepatitis Viral, Enfermedades de Transmisión Sexual, y Tuberculosis Centros para el Control y Prevención de Enfermedades (CDC), Atlanta, Georgia; Ruben Smith, Corporación Internacional de Aplicaciones de Ciencia, Atlanta, Georgia, y actualmente en la División de Salud Reproductiva, Centro Nacional para la Prevención de Enfermedades Crónicas y Promoción de la Salud (NCCDPHP) [por sus siglas en inglés], CDC, Atlanta, Georgia; Suzanne G. Folger, División de Salud Reproductiva, NCCDPHP, CDC, Atlanta, Georgia; Ana L. Chavez, División de Salud y Estudios de Exámenes de Nutrición, Centro Nacional para Estadísticas de Salud, CDC, Hyattsville, Maryland; Ninad Mishra, Programa de Coparticipación en Informática de Salud Pública, Oficina de la Fuerza de Trabajo y Desarrollo Profesional, Atlanta, Georgia, y actualmente en la División de Administración de Conocimiento, Centro Nacional de Informática de Salud Pública, CDC, Atlanta, Georgia; Antonio Hernández Jiménez, Coordinación Delegacional de Salud Pública, Instituto Mexicano del Seguro Social, Ciudad Victoria, Tamaulipas, y actualmente en la Coordinación Delegacional de Salud Pública, Aguascalientes; Linda R. MacDonald, Universidad de Texas-Brownsville/Colegio Southmost de Texas, Brownsville, Texas; Jorge Sebastián Hernández Rodríguez, Dirección de Planeación y Coordinación Sectorial, y la Comisión de Salud Fronteriza México-Estados Unidos, Sección México, Secretaría de Salud de Tamaulipas, Ciudad Victoria Tamaulipas; Susie Ann Villalobos, Asociación Fronteriza Mexicano Estadounidense de Salud, El Paso, Texas.

Volver al Inicio

Referencias

  1. Peach J, Williams J. Population dynamics of the US-Mexican border region. San Diego (CA): SCERP/SDSU Press; 2003. http://www.scerp.org/population.htm. Accessed February 4, 2008.
  2. Romero F. Hyper-border: the contemporary United States-Mexico border and its future. New York (NY): Princeton Architectural Press; 2008. p. 94-117.
  3. Torrans T. Forging the tortilla curtain: cultural drift and change along the United States-Mexico border from the Spanish era to the present. Fort Worth (TX): TCU Press; 2000. p. 19-33.
  4. Anderson JB, Gerber J. Fifty years of change on the United States-Mexico border: growth, development, and quality of life. Austin (TX): University of Texas Press; 2007. Data appendix tables. http://www-rohan.sdsu.edu/~latamweb/BorderData.html. Accessed February 4, 2008.
  5. Centers for Disease Control and Prevention. Quickstats. Percentage of adults aged >18 years without health insurance coverage by ethnicity — United States and counties along the United States-Mexico Border, 2000-2003. MMWR 2006;55(9):253. http://www.cdc.gov/mmwr/PDF/wk/mm5509.pdf. Accessed September 10, 2007.
  6. Current population survey. Annual social and economic supplement. Table hi05. Health insurance coverage status and type of coverage by state and age for all people: 2006. Washington (DC): U.S. Census Bureau, U.S. Department of Commerce. http://pubdb3.census.gov/macro/032007/health/h05_000.htm. Accessed February 10, 2008.
  7. At the crossroads: US/Mexico border counties in transition. El Paso (TX): US/Mexico Border Counties Coalition; 2006. p. 9-23. http://www.bordercounties.org/index.asp?Type=B_BASIC&SEC={62E35327-57C7-4978-A39A-36A8E00387B6}. Accessed February 10, 2008.
  8. Centers for Disease Control and Prevention. VitalStats. (Custom data request). Atlanta (GA): Centers for Disease Control and Prevention, National Center for Health Statistics. http://www.cdc.gov/nchs/vitalstats.htm. Accessed September 30, 2003.
  9. Centers for Disease Control and Prevention. Atlas of reproductive health. Atlanta (GA): Centers for Disease Control and Prevention, Coordinating Center for Health Promotion. http://www.cdc.gov/reproductivehealth/gisatlas/. Accessed November 27, 2006.
  10. México: frontera norte saludable. Mexico City (MX): Comisión de Salud Fronteriza México-Estados Unidos Sección de México; 2002.
  11. Programa sectorial de salud 2007-2012. Juárez (MX): Secretaría de Salud. http://portal.salud.gob.mx/sites/salud/descargas/pdf/plan_sectorial_salud.pdf. Accessed February 13, 2008.
  12. Centers for Disease Control and Prevention. Sexually transmitted disease surveillance, 2006. Atlanta (GA): U.S. Department of Health and Human Services; 2007. http://www.cdc.gov/std/stats/toc2006.htm. Accessed February 10, 2008.
  13. Rangel MG, Martínez-Donate AP, Hovell MF, Santibáñez J, Sipan CL, Izazola-Licea JA. Prevalence of risk factors for HIV infection among Mexican migrants and immigrants: probability survey in the North border of Mexico. Salud Publica Mex 2006:48(1):3-12.
  14. Strathdee SA, Lozada R, Semple SJ, Orozovich P, Pu M, Staines-Orozco H, et al. Characteristics of female sex workers with US clients in two Mexico-US border cities. Sex Transm Dis 2008;35(3):263-8.
  15. Healthy border 2010: an agenda for improving health on the United States-Mexico Border. El Paso (TX): United States-Mexico Border Health Commission; 2003.
  16. Warner DC, Jahnke LR. US/Mexico health issues: the Texas Rio Grande Valley. San Antonio (TX): Regional Center for Health Workforce Studies, Center for Health Economics and Policy, The University of Texas Health Science Center at San Antonio; 2003. http://www.uthscsa.edu/RCHWS/Reports/NAFTA2.pdf16. Accessed January 12, 2008
  17. Shuler J. United States-Mexico border philanthropy partnership and the digital divide. New York (NY): Synergos; 2005. http://www.synergos.org/05/digitaldivide.htm. Accessed February 10, 2008.
  18. Housing in the colonias. Washington (DC): Housing Assistance Council; 2005. http://www.ruralhome.org/manager/uploads/colonias_infosheet.pdf. Accessed November 30, 2007.
  19. The County Information Project, Texas Association of Counties. Cameron County profile. Austin (TX): Texas Association of Counties. http://www.txcip.org/tac/census/profile.php?FIPS=48061. Accessed February 4, 2008.
  20. II conteo de población y vivienda 2005: resultados definitivos, tabulados básicos. Tabla población 2: población total por municipio, edad desplegada y grupos quinquenales de edad según sexo. Aguascalientes (MX): Instituto Nacional de Estadística Geografía e Informática. http://www.inegi.gob.mx/est/contenidos/espanol/sistemas/conteo2005/ datos/28/excel/cpv28_pob_2.xls. Accessed February 4, 2008.
  21. Smalls M, Kendrick S. Record linkage. In: Armitage P, Colton T, editors. Encyclopedia of biostatistics. New York (NY): John Wiley & Sons; 1998. p. 3745-50.
  22. Centers for Disease Control and Prevention. Dengue hemorrhagic fever — U.S.-Mexico border, 2005. [Published erratum in: MMWR Morb Mortal Wkly Rep 2007;56(32):822.] MMWR Morb Mortal Wkly Rep 2007;56(31):785-9.
  23. Centers for Disease Control and Prevention. Updated guidelines for evaluating public health surveillance systems: recommendations from the Guidelines Working Group. MMWR Recomm Rep 2001;50(RR-13):1-35.
  24. Romaguera RA, German RR, Klaucke DN. Evaluating public health surveillance. In: Teutsch SM, Churchill RE, editors. Principles and practice of public health surveillance. 2nd ed. New York (NY): Oxford University Press Inc.; 2000. p. 176-93.
  25. Shulman HB, Gilbert BC, Msphbrenda CG, Lansky A. The Pregnancy Risk Assessment Monitoring System (PRAMS): current methods and evaluation of 2001 response rates. Public Health Rep 2006;121(1):74-83
  26. 2005 BRFSS summary data quality report. Atlanta (GA): U.S. Department of Health and Human Services, Centers for Disease Control and Prevention. http://ftp.cdc.gov/pub/data/brfss/2005summarydataqualityreport.pdf. Accessed November 26, 2007.
  27. Liao Y, Tucker P, Okoro CA, Giles WH, Mokdad AH, Harris VB. REACH 2010 surveillance for health status in minority communities — United States, 2001-2002. MMWR Surveill Summ 2004;53(6):1-36.
  28. Shulman HB, Johnson C. Hospital-based supplementation as a means of improving response in a hard-to-reach population. Proceeding of the International Conference on Survey Nonresponse. 1999 Oct 28; Portland, OR.
  29. Castrucci BC, Piña Carrizales LE, D’Angelo DV, McDonald JA, Foulkes H, Ahluwalia IB, et al. Attempted breastfeeding before hospital discharge on both sides of the US-Mexico border, 2005: the Brownsville-Matamoros Sister City Project for Women’s Health. Prev Chronic Dis 2008;5(4). http://www.cdc.gov/pcd/issues/2008/oct/08_0058.htm
  30. Galván González G, Mirchandani GG, McDonald JA, Ruiz M, Echegollen Guzmán A, Castrucci BC, et al. Characteristics of young women who gave birth in the US-Mexico border region: the 2005 Brownsville-Matamoros Sister City Project for Women’s Health. Prev Chronic Dis 2008;5(4). http://www.cdc.gov/pcd/issues/2008/oct/08_0060.htm
  31. Gossman GL, Carrillo Garza CA, Johnson CH, Nichols JJ, Castrucci BC, McDonald JA, et al. Prenatal HIV testing in the US-Mexico border region, 2005: the Brownsville-Matamoros Sister City Project for Women’s Health. Prev Chronic Dis 2008;5(4). http://www.cdc.gov/pcd/issues/2008/oct/08_0106.htm
  32. Robles JL, Lewis KL, Folger SG, Ruiz M, Gossman GL, McDonald JA, et al. Prior contraceptive use among women who gave birth in the US-Mexico border region, 2005: the 2005 Brownsville-Matamoros Sister City Project for Women’s Health. Prev Chronic Dis 2008;5(4). http://www.cdc.gov/pcd/issues/2008/oct/08_0057.htm
  33. Castrucci BC, Echegollen Guzmán A, Saraiya M, Smith BR, Lewis KL, Coughlin SS, et al. Cervical cancer screening among women who gave birth in the US-Mexico border region, 2005: the Brownsville-Matamoros Sister City Project for Women’s Health. Prev Chronic Dis 2008;5(4). http://www.cdc.gov/pcd/issues/2008/oct/08_0063.htm

Volver al inicio

Tablas

Return to your place in the textTabla 1. Colaboradores institucionales y actividades, Proyecto para la Salud de la Mujer de las Ciudades Hermanas de Matamoros-Brownsville, Matamoros, Tamaulipas, México y el Condado de Cameron, Texas, EEUU, 2003-2006
Colaboradores Actividada
Preparación del Protocolo Capacitación del Personal de Campo Recopilación de Datos Procedimientos de Evaluación
Colaboradores Gubernamentales
México
Secretaría de Salud, Tamaulipas X X X
Instituto de Seguridad y Servicios Sociales de los Trabajadores del Estado, Tamaulipas X X X
Instituto Mexicano del Seguro Social, Tamaulipas X X X
Registro Civil, Tamaulipas X
Instituto Nacional de Estadística, Geografía e Informática, Tamaulipas X
Secretaría de Salud, México: Dirección General de Epidemiología; Dirección General de Promoción de la Salud; Centro Nacional de Equidad de Género y Salud Reproductiva X X
Estados Unidos
Departamento Estatal de Servicios de Salud de Texas X X X
Centros de Control y Prevención de Enfermedades: Centro Nacional para la Prevención de las Enfermedades Crónicas y la Promoción de la Salud; Centro Nacional de Estadísticas de la Salud X X X X
Departamento de Salud del Condado de Cameron X
Departamento de Salud Pública de la Ciudad de Brownsville X
Binacional
Comisión de Salud Fronteriza México-Estados Unidos X
Colaboradores Comunitarios y Académicos
México
Hospital General de Matamoros X X
Hospital General de Zona No. 13 del Instituto Mexicano del Seguro Social, Matamoros X X
Clínica Hospital Dr. Manuel F. Rodríguez Brayda, Matamoros X X
Hospital Guadalupe X X
Centro de Orientación Familiar de Matamoros X X
Centro de Especialidades Médico Quirúrgicas X X
Estados Unidos
Universidad de Texas Escuela de Salud Pública de la Plantel Regional de Brownsville X
Universidad de Texas/Colegio Southmost de Texas, Brownsville X X
Centro Médico Bautista del Valle, Harlingen X X
Centro Médico Bautista del Valle, Brownsville X X
Centro Médico Regional del Valle X X
Centro Médico de Harlingen X X
Centro Cultural Cameron Park X
Centro de Salud Comunitaria de Brownsville X
Binacional
Asociación de Salud Fronteriza de los Estados Unidos X X X

a Una "X" indica que el colaborador tomó parte en la actividad; un guión indica que el colaborador no tomó parte en la actividad.

Return to your place in the textTabla 2. Descripciones de los formatos de las entrevistadoras y coordinadoras de campo, Matamoros, Tamaulipas, México, y el Condado de Cameron, Texas, EEUU, Proyecto para la Salud de la Mujer de las Ciudades Hermanas de Matamoros-Brownsville, 21 de agosto al 9 de noviembre de 2005
Tipo de Formato Propósito del Formato
Formato de revisión del registro de partos Para registrar los nacimientos vivos identificados; sirve para enlazar la clave muestral.
Clave muestral Para asignar el número de identificación muestral único BMSCP ID y asegurar la confiabilidad de la muestra.
Hoja de contacto de la mujer entrevistada Para registrar los intentos y resultados del contacto.
Formato de retroalimentación de la entrevistadora Para capturar las observaciones y experiencia de las entrevistadoras a la finalización del proyecto y también la evaluación de varios aspectos de las operaciones.
Formato de evaluación del entrenamiento Para capturar las observaciones de las entrevistadoras y las coordinadoras de campo sobre los puntos fuertes y débiles del entrenamiento.
Formato de asistencia técnica Para solicitar asistencia técnica de la AFMES y facilitar detalles acerca del tipo de asistencia requerida.
Formato semanal del reporte hospitalario Para entregar resúmenes semanales a la AFMES sobre las observaciones específicas de hospitales, problemas, recomendaciones y acciones tomadas.
Formato de observaciones de la entrevistadora Para registrar detalles durante las observaciones de las entrevistadoras sobre los puntos fuertes y débiles de su trabajo y para identificar áreas a revisar o necesidad de mas entrenamiento.
Formato de errores del cuestionario Para describir errores encontrados que ocurrieron durante la captura o edición de los datos o cualquier acción correctiva tomada.

Abreviaturas: AFMES, Asociación Fronteriza Mexicano Estadounidense de Salud.

Return to your place in the textTabla 3. Tasas de respuestas a entrevistas, Matamoros, Tamaulipas, México, y el Condado de Cameron, Texas, EEUU, Proyecto para la Salud de la Mujer de las Ciudades Hermanas de Matamoros-Brownsville, 21 de agosto al 9 de noviembre de 2005
Características de la Entrevistada No. de Entrevistadas en el Condado de Cameron (%) No. de  Entrevistadas en Matamoros (%) Total del No. de  Entrevistadas (%)
Entrevista terminada 484 (92,2) 463 (97,7) 947 (94,8)
Rechazó la entrevista 10 (1,9) 0 10 (1,0)
Diferidas/no localizadas 31 (5,9) 11 (2,3) 42 (4,2)
Total Muestral 525 (100,0) 474 (100,0) 999 (100,0)
Return to your place in the textTabla 4. Características seleccionadas entre todos los nacimientos registrados y los nacimientos registrados que ocurrieron en los hospitales del estudio, Matamoros, Tamaulipas, México, y el condado de Cameron, Texas, EEUU, Proyecto para la Salud de la Mujer de las Ciudades Hermanas de Matamoros-Brownsville, 21 de agosto al 9 de Noviembre de 2005
Características condado de Cameron Matamoros
Todos los Nacidos Vivos Registrados
(N = 2.301)a, %
Nacidos Vivos Registrados Ocurridos en los Hospitales del Estudio (N=2.261)a, % Diferencia Todos los Nacidos Vivos Registrados
(N = 2.398)a, %
Nacidos Vivos Registrados Ocurridos en los Hospitales del Estudio
(N = 2.222)a, %
Diferencia
Edad de la madre, a
<20 16,8 17,0 −0,20 19,0 19,6 −0,56
20-24 27,7 27,9 −0,18 29,4 29,8 −0,34
25-29 27,2 27,0 0,14 27,1 27,0 0,15
≥30 28,3 28,1 0,26 24,4 23,7 0,75
Sexo del infante
Femenino 49,9 49,8 0,09 49,6 50,4 −0,89
Masculino 50,1 50,2 −0,09 50,4 49,6 0,89
Peso al nacer, g
<2.500 7,5 7,6 −0,04 6,0 6,1 −0,07
2.500-2.999 21,9 21,8 0,01 20,0 20,2 −0,23
3.000-3.499 44,4 44,5 −0,12 40,9 40,8 0,06
3.500-3.999 21,3 21,3 0,02 26,7 26,5 0,20
≥4.000 4,9 4,8 0,13 6,5 6,4 0,03
Método de parto
Cesárea 44,9 44,8 0,14 46,5 44,5 2,03
Vaginal 55,1 55,2 −0,14 53,5 55,5 −2,03
Estado civil de la madre, Matamoros
Casada NA NA NA 53,2 52,0 1,23
Soltera NA NA NA 9,07 9,39 −0,32
Otro NA NA NA 37,69 38,60 −0,91
Estado civil de la madre, condado de Cameron
Soltera 60,2 59,8 0,40 NA NA NA
Casada 39,8 40,2 −0,40 NA NA NA
Número de embarazos de la madre, Matamoros
1 NA NA NA 33,3 33,3 0,06
2 NA NA NA 28,7 28,4 0,29
3 NA NA NA 21,2 20,9 0,30
≥4 NA NA NA 16,8 17,4 −0,66
Número de nacimientos previos de la madre, condado de Cameron
0 32,1 32,2 −0,08 NA NA NA
1 30,2 29,9 0,26 NA NA NA
2 22,3 22,3 −0,05 NA NA NA
≥3 15,4 15,5 −0,14 NA NA NA
Nivel de estudios de la madre, Matamoros
Primaria o menos NA NA NA 29,1 30,0 −0,87
Secundaria NA NA NA 41,7 42,9 −1,16
Preparatoria NA NA NA 20,1 19,7 0,41
Profesional NA NA NA 9,1 7,5 1,63
Estudios de la madre, y, condado de Cameron
0-8 13,7 13,7 −0,03 NA NA NA
9-11 31,4 31,5 −0,07 NA NA NA
12 30,4 30,9 −0,49 NA NA NA
13-15 18,0 17,7 0,38 NA NA NA
≥16 6,4 6,3 0,19 NA NA NA

Abreviaturas: NA, no aplica.
a Debido a los datos faltantes para algunas de las características, los números de nacidos vivos registrados varían a través de las características.
b Diferencia = Porcentaje de todos los nacidos vivos registrados menos el porcentaje de nacidos vivos registrados ocurridos en los hospitales del estudio.

Return to your place in the textTabla 5. Distribución de Porcentajes Ponderados de Características Seleccionadas Entre Todos los Nacidos Vivos Registrados y los Nacidos Vivos de los Participantes del Estudioa, Matamoros, Tamaulipas, México, y el condado de Cameron, Texas, EEUU, Proyecto para la Salud de la Mujer de las Ciudades Hermanas de Matamoros-Brownsville, 21 de agosto al 9 de noviembre de 2005
Característica condado de Cameron Matamoros
Porcentaje de Todos los Nacidos Vivos Registradosb Nacidos Vivos del Estudio del BMSCP Ponderados
% (95% CI)
Porcentaje de Todos los Nacidos Vivos Registradosc Nacidos Vivos del Estudio del BMSCP Ponderados
% (95% CI)
Edad de la madre, a
<20 16,8 14,9 (12,0-17,9) 19,0 19,2 (16,3-22,2)
20-24 27,7 30,2 (26,7-33,8) 29,5 32,2 (28,0-36,4)
25-29 27,2 26,3 (23,0-29,6) 27,1 27,7 (24,6-30,7)
≥30 28,3 28,6 (24,4-32,8) 24,4 20,9 (16,8-25,1)
Peso al nacer, g
<2.500 7,5 8,5 (5,8-11,2) 6,0 5,0 (3,5-6,6)
2.500-2.999 21,9 23,5 (19,9-27,2) 20,0 20,7 (17,8-23,6)
3.000-3.499 44,4 43,1 (38,4-47,8) 40,9 42,0 (38,6-45,4)
3.500-3.999 21,3 20,7 (17,5-23,9) 26,7 25,0 (21,5-28,5)
≥4.000 4,9 4,2 (2,5-5,9) 6,5 7,4 (5,3-9,4)
Método del parto
Cesárea 44,9 43,5 (39,7-47,3) 46,5 44,3 (41,0-47,6)
Vaginal 55,1 56,5 (52,7-60,3) 53,5 55,7 (52,4-59,0)

Abreviaturas: BMSCP, Proyecto para la Salud de la Mujer de las Ciudades Hermanas de Matamoros-Brownsville.
a Los datos del BMSCP ponderados por el diseño muestral, la tasa de no respuesta, y la no cobertura de la poblaciones objetivo y de estudio, se muestran en comparación con los datos estadísticos vitales.
b Un total de 2,301 nacidos vivos se registró en el condado de Cameron durante el período del estudio.
c Un total de 2,398 nacidos vivos se registró en Matamoros durante el período del estudio.

Return to your place in the textTabla 6. Tasas de No Respuesta de los Ítems con 5% o más datos faltantes, Matamoros, Tamaulipas, México, y el condado de Cameron, Texas, EEUU, Proyecto para la Salud de la Mujer de las Ciudades Hermanas de Matamoros-Brownsville, 21 de agosto al 9 de noviembre de 2005

Ítems en el Cuestionario

condado de Cameron

Matamoros

% de Participantes Que Respondió "No Sabe"

% de Participantes Que Rechazó a Contestar

% de Participantes Que Respondió "No Sabe"

% de Participantes Que Rechazó a Contestar

Número de veces que tuvo relaciones sexuales antes de usar un método anticonceptivo por primera vez

39

0

Edad en la primera vez que usó un método anticonceptivo

9

1

Se realizó una prueba de VIH durante el embarazo

6

0

Actividad física/tiempo llevado caminando

7

0

0

Estatura

14

0

9

0

Peso antes del embarazo

6

0

2

13

Raza

8

0

19

0

Hispana/latina

14

0

a Un guión indica que menos del 5% de los cuestionarios de Matamoros o del condado de Cameron tuvieron datos faltantes para este ítem.

Volver al inicio

 



 



The findings and conclusions in this report are those of the authors and do not necessarily represent the official position of the Centers for Disease Control and Prevention.


 Home 

Privacy Policy | Accessibility

CDC Home | Search | Health Topics A-Z

This page last reviewed May 08, 2012

Centers for Disease Control and Prevention
National Center for Chronic Disease Prevention and Health Promotion
 HHS logoUnited States Department of
Health and Human Services