Original site: www.cdc.gov/PCD/issues/2010/sep/09_0200.htm | RestoredCDC.org is an independent project, not affiliated with CDC or any federal entity. Visit CDC.gov for free official information. Due to archival on January 6, 2025, recent outbreak data is unavailable. Videos are not restored. Access data.restoredcdc.org for restored data. Use of this site implies acceptance of this disclaimer.

[More]
About Us Report Bug Compare Content
Skip Navigation Links
 CDC Home Search Health Topics A-Z

Preventing Chronic Disease: Public Health Research, Practice and Policy

View Current Issue
Issue Archive
Archivo de números en español








Emerging Infectious Diseases Journal
MMWR


 Home 

Volume 7: No. 5, September 2010

ORIGINAL RESEARCH
Cost-Effectiveness Analysis of Efforts to Reduce Risk of Type 2 Diabetes and Cardiovascular Disease in Southwestern Pennsylvania, 2005-2007


TABLE OF CONTENTS


Translation available Este resumen en español
Print this article Print this article
E-mail this article E-mail this article:



Send feedback to editors Send feedback to editors
Syndicate this content Syndicate this content
Download this article as a PDF Download this article as a PDF (702K)

You will need Adobe Acrobat Reader to view PDF files.


Navigate This Article
Abstract
Introduction
Methods
Results
Discussion
Acknowledgments
Author Information
References
Table


Kenneth J. Smith, MD, MSc; Heather E. Hsu, MPH; Mark S. Roberts, MD, MPP; M. Kaye Kramer, DrPH, BSN; Trevor J. Orchard, MD; Gretchen A. Piatt, PhD; Miriam C. Seidel, MS, RD; Janice C. Zgibor, PhD; Cindy L. Bryce, PhD

Suggested citation for this article: Smith KJ, Hsu HE, Roberts MS, Kramer MK, Orchard TJ, Piatt GA, et al. Cost-effectiveness analysis of efforts to reduce risk of type 2 diabetes and cardiovascular disease in southwestern Pennsylvania, 2005-2007. Prev Chronic Dis 2010;7(5):A109. http://www.cdc.gov/pcd/issues/2010/sep/09_0200.htm. Accessed [date].

PEER REVIEWED

Abstract

Introduction
We assessed the cost-effectiveness of a community-based, modified Diabetes Prevention Program (DPP) designed to reduce risk factors for type 2 diabetes and cardiovascular disease.

Methods
We developed a Markov decision model to compare costs and effectiveness of a modified DPP intervention with usual care during a 3-year period. Input parameters included costs and outcomes from 2 projects that implemented a community-based modified DPP for participants with metabolic syndrome, and from other sources. The model discounted future costs and benefits by 3% annually.

Results
At 12 months, usual care reduced relative risk of metabolic syndrome by 12.1%. A modified DPP intervention reduced relative risk by 16.2% and yielded life expectancy gains of 0.01 quality-adjusted life-years (3.67 days) at an incremental cost of $34.50 ($3,420 per quality-adjusted life-year gained). In 1-way sensitivity analyses, results were sensitive to probabilities that risk factors would be reduced with or without a modified DPP and that patients would enroll in an intervention, undergo testing, and acquire diabetes with or without an intervention if they were risk-factor–positive. Results were also sensitive to utilities for risk-factor–positive patients. In probabilistic sensitivity analysis, the intervention cost less than $20,000 per quality-adjusted life-year gained in approximately 78% of model iterations.

Conclusion
We consider the modified DPP delivered in community and primary care settings a sound investment.

Back to top

Introduction

Randomized controlled trials have demonstrated the efficacy of lifestyle interventions aimed at preventing or delaying onset of type 2 diabetes (1-4). The Diabetes Prevention Program (DPP) found that either medication or intensive lifestyle interventions could prevent progression from impaired glucose tolerance to diabetes (1). This randomized controlled trial provided study participants with individualized, resource-intensive management and oversight (5). During the 3 years of the DPP, diet and exercise reduced the risk that patients with impaired glucose tolerance would develop diabetes by 58% (1). These outcomes appear sustainable given follow-up data from the Da Qing Diabetes Prevention Study (6) and the Finnish Diabetes Prevention Study (7). Unfortunately, such programs can be expensive to implement and can exclude people with some comorbidities, who may benefit from even modest improvements in diet and physical activity.

Community-based lifestyle interventions adapted from the DPP (1) demonstrate effectiveness for improving the risk factors for diabetes in community settings (8-10), but their costs are largely unexplored. US cost-effectiveness studies of intensive lifestyle interventions to prevent diabetes have differed in their perspectives, time frames, and inclusion of prediabetes screening costs, producing cost-effectiveness ratios that range from $1,100 to $143,000 per quality-adjusted life-year (QALY) (11-13). However, intervention efficacy and cost data for these studies were largely based on the intensive strategies and resources used by the original DPP (14,15).

The Diabetes Prevention Support Center of the University of Pittsburgh Diabetes Institute developed a modified version of the DPP lifestyle intervention (mDPP) and tested its effectiveness in the community and local medical practice settings with patients at increased risk of diabetes or cardiovascular disease (CVD) (8,16). We assessed cost-effectiveness of this mDPP.

Back to top

Methods

Study population

Diabetes Prevention Support Center faculty developed the Group Lifestyle Balance program by translating the original DPP lifestyle intervention (14) for distinct populations and measuring program effects in those populations. Intervention goals were to help patients with metabolic syndrome lose weight and improve at least 1 metabolic syndrome component. Investigators evaluated this intervention in different populations in 2 studies. In the first study, investigators assessed intervention effectiveness in 2 urban and 2 rural medical practices in southwestern Pennsylvania (16). They screened and recruited participants through the practices and hired trained preventionists who were health care professionals to deliver the program. The second study was a nonrandomized prospective trial to test intervention effectiveness in an urban, medically underserved community (8). The study held community-based screenings in targeted neighborhoods to identify and recruit eligible subjects, and a team of 2 health professionals and 2 lay health workers scheduled the lifestyle intervention sessions at worksites and churches.

Group Lifestyle Balance adapted the original DPP for use in group-based settings rather than individualized delivery and decreased the number of lessons from 16 to 12, offered for 12 to 14 weeks. Sessions were designed to achieve and maintain a 5% to 7% weight loss and to progressively raise activity levels to 150 minutes per week of moderately intense physical activity. Both studies assessed subjects for excess weight (body mass index [BMI] ≥25 kg/m2) and the following 4 components of metabolic syndrome, as defined by the National Cholesterol Education Program’s Adult Treatment Panel III (17): waist circumference (>102 cm for men and >88 cm for women), high-density lipoprotein cholesterol (<40 mg/dL for men and <50 mg/dL for women), fasting glucose (≥100 mg/dL), and blood pressure (≥130/85 mm Hg). In addition, 1 study screened for triglyceride levels (≥150 mg/dL) (8).

Development of a decision model

We used TreeAge Decision Pro Suite 2008 (TreeAge Software, Inc, Williamstown, Massachusetts) to construct a Markov decision model to estimate the incremental cost-effectiveness of a community-based mDPP. In the model, we used a base case that examined 55-year-old men and women at monthly intervals for 3 years. This time frame was chosen to limit projections regarding the continuing effectiveness of the mDPP, which is unknown; differing mDPP effectiveness assumptions over time were examined in sensitivity analyses. We defined the incremental cost-effectiveness as the additional cost of using an mDPP compared with providing usual care, divided by the additional clinical benefit of using the mDPP compared with providing usual care. For this model, usual care is the absence of a screening program and intervention.

In keeping with the reference case recommendations of the Panel on Cost-Effectiveness in Health and Medicine (18), we discounted future costs and benefits by 3% annually. We used a modified societal perspective in which the costs of patients’ time were not included. To convert all monetary costs to the US dollar rate for 2000, we used the US Consumer Price Index. To account for changes in life expectancy and quality of life for diabetes-related health states, we used QALYs, which adjust for quality based on a utility weight, or preference, for the health state ranging from 0 (death, least preferred) to 1 (perfect health, most preferred).

Clinical outcomes and costs related to diabetes and complicated diabetes for both the mDPP and usual care were derived from the DPP (12,19), the Framingham Heart Study (20), and the United Kingdom Prospective Diabetes Study (12,21,22). Program costs, recruitment and retention rates, patient demographics, and program effectiveness were derived from the 2 community-based studies. mDPP costs were the costs of screening plus the personnel costs per patient  (Table).

Basic model structure

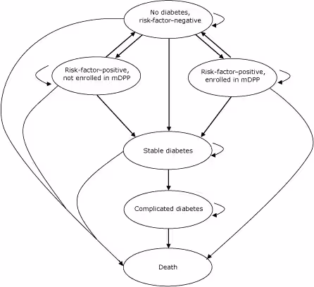
To analyze the cost-effectiveness of an mDPP, we used the Markov model (Figure 1). At the start, subjects without a history of diabetes are evaluated once for risk factors for diabetes and CVD. Subjects are considered to be risk-factor–positive if they are overweight (BMI ≥25 kg/m2) and have at least 3 components of metabolic syndrome. They are also considered to be risk-factor–positive if they are overweight, have at least 2 components of metabolic syndrome, have a fasting glucose level of 100 mg/dL to 109 mg/dL, and have a physician referral to the intervention. They are considered to be risk-factor–negative if they do not meet either of these sets of criteria.

Process chart

Figure 1. Model analyzing cost-effectiveness of a modified Diabetes Prevention Program (mDPP), southwestern Pennsylvania, 2005-2007. Ovals indicate health states. Subjects may remain in a health state (short curved arrow) or may move to a different health state (straight arrow or long curved arrow) during each model cycle. [A text description of this figure is also available.]

In the model, risk-factor–positive subjects are eligible for mDPP enrollment. Those enrolling in the program show metabolic syndrome resolution at rates found in the mDPP interventions during the first year of the model. Participants who begin the program but do not return for the 12-month follow-up are considered nonenrolled, thus accounting for withdrawal from the program. Those who do not enroll show a resolution of metabolic syndrome at the rate reported for the placebo arm of the DPP (19) during the 3 years of the model; this same rate of reduction is used for enrolled patients during model years 2 and 3 in the base case analysis. In sensitivity analyses, we also examined other assumptions for continued resolution of metabolic syndrome: 1) no further resolution after the first year for enrolled and nonenrolled patients and 2) no further resolution after the first year for enrolled patients but continued metabolic syndrome resolution at DPP placebo rates for all 3 model years in nonenrolled patients. Risk-factor–negative patients are ineligible for enrollment in the mDPP, and they develop metabolic syndrome at the rate reported for the placebo arm of the DPP (19).

Both risk-factor–positive and risk-factor–negative patients are at risk for developing diabetes at rates reported by the DPP. In patients who develop diabetes, the transition to complicated diabetes is preceded by a stable diabetes stage. Complications from diabetes include neuropathy, nephropathy, stroke, and coronary heart disease. In the model, patients in all health states can die; rates of death are based on age- and sex-specific US mortality (which accounts for baseline mortality) and the relative risks of death for metabolic syndrome, stable diabetes, and complicated diabetes (23).

Sensitivity analyses

We performed 1-way sensitivity analyses and probabilistic sensitivity analyses on model input parameters. In these analyses, the parameters (Table) were varied either individually or collectively over their listed ranges, with 1,000 recalculations of incremental cost-effectiveness ratios based on random draws from the parameter distributions. Generally, without precise empirical data, sensitivity analyses rely on parameter distributions that reflect uncertainty and the range of likely values. In our analyses, cost data and utilities were varied over uniform distributions. Incidence and prevalence parameters were varied over beta distributions, relative risks were varied over log-normal distributions, and cost multipliers were varied over normal distributions.

The University of Pittsburgh institutional review board approved the protocols of both intervention studies and the cost-effectiveness analyses, and study participants provided informed consent.

Back to top

Results

By the 12-month point in the model, the mDPP intervention reduced metabolic syndrome risk at 1 year by 16.2% (compared with usual care, which reduced the risk of metabolic syndrome by 12.1%). During the 3-year time frame of the model, both costs and effectiveness of the mDPP were slightly higher than usual care. The mDPP costs totaled $2,528 (compared with $2,493 for usual care) and the effectiveness of the mDPP equaled 2.40 QALYs (compared with 2.39 QALYs for usual care). Taken together, the mDPP gained 0.01 QALYs (approximately 3.67 days) at an incremental cost of $34.50, equal to an incremental cost-effectiveness ratio of $3,420 per QALY. These results were due mainly to decreases in diabetes incidence with the mDPP. Without the mDPP, 9.6% of the cohort developed diabetes over 3 years; with the mDPP, 7.7% did. Over this period, little difference between groups was seen (1.1% vs 0.9%) in diabetes complication incidence, as broadly defined by the DPP.

In 1-way sensitivity analyses, results were most sensitive to changes in risk-factor reduction with or without the mDPP, intervention rates, risk-factor–positive screening rates, and diabetes incidence rates in risk-factor–positive people with or without an intervention. Results were also sensitive to utilities for risk-factor–positive patients (Figure 2).

Bar chart

Figure 2. One-way sensitivity analyses assessing cost-effectiveness of a modified Diabetes Prevention Program (mDPP), southwestern Pennsylvania, 2005-2007. Horizontal bars depict the range of cost-effectiveness ratios for the values shown for each parameter. The vertical dotted line depicts the base case cost-effectiveness ratio. Variation of all other parameters not shown in the figure did not increase the cost-effectiveness ratio above $7,000 per quality-adjusted life-year (QALY) gained. [A text description of this figure is also available.]

When base case values were used for all parameters, an mDPP intervention cost $3,420 per QALY. When parameters were varied to the extremes of the ranges shown in the Table, the cost-effectiveness ratio remained less than $20,000 per QALY. The cost-effectiveness ratio rose highest, $18,600 per QALY, when the probability of reducing risk factors in the absence of an mDPP intervention was increased from 12.1% in the base case to 25.9% (Figure 2). In addition, the cost-effectiveness of the mDPP intervention remained less than $17,000 per QALY when the proportion of patients who screen positive for risk factors increased to 63.5% (base 31%), when the proportion of risk-factor–positive patients who enroll in the intervention increased to 86.7% (base 47.0%), when the probability of risk-factor reduction increased to 34.4% (base 16.2%), and when the relative risk of diabetes given risk factor positivity with or without an mDPP decreased by two-thirds. When all other parameters listed in the Table were varied in 1-way sensitivity analyses across their specified ranges, the cost-effectiveness ratio did not exceed $7,000 per QALY. Thus, results favoring the mDPP were stable to variations in risk-factor reduction and diabetes risks that might be seen in differing populations. Varying the discount rate for costs and effectiveness (base 3%) from 0% to 5% changed model results by less than $400 per QALY gained because of the brief 3-year span of the model.

In a separate sensitivity analysis examining differing assumptions for metabolic syndrome reduction, if we assume no reduction in metabolic syndrome for enrolled or nonenrolled patients after model year 1, the cost-effectiveness ratio of the intervention increased slightly, to $3,400 per QALY gained. If enrolled patients have no further reduction in metabolic syndrome after the first year but nonenrolled patients continue metabolic syndrome reduction through the 3 years at rates seen in the DPP placebo arm, the intervention would cost $7,270 per QALY.

In a probabilistic sensitivity analysis, when all parameters were varied simultaneously across their ranges, the mDPP intervention cost less than $20,000 per QALY gained in approximately 78% of model iterations and less than $50,000 per QALY in approximately 86% of iterations (Figure 3). This analysis assumed independence among parameter values and did not account for covariance between parameters, which tends to broaden result ranges. Thus, we may have underestimated the probabilities.

Line chart

Figure 3. Probabilistic (Monte Carlo) sensitivity analyses assessing cost-effectiveness of a modified Diabetes Prevention Program (mDPP), southwestern Pennsylvania, 2005-2007. The acceptability curve depicts the likelihood of an mDPP lifestyle intervention being favored for a given cost-effectiveness ceiling threshold (willingness to pay). [A text description of this figure is also available.]

When the utility weight for risk-factor–positive patients not enrolled in an intervention (ie, receiving usual care) was set equal to the utility weight for patients enrolled in an mDPP, the mDPP intervention cost $8,300 per QALY and yielded life expectancy gains of 0.004 QALYs (approximately 1.63 days) for enrollees. We also examined scenarios using sets of parameter values unfavorable to the mDPP intervention. If we simultaneously assume no utility differences with risk factors between intervention groups (as above), a 9.8% diabetes risk on the mDPP (so that the risk is only slightly better than the 10.8% risk of no mDPP), and a utility of 0.77 with no risk factors (instead of a low value of 0.84), then the mDPP cost $56,200 per QALY gained. If we add to this scenario a decrease in mDPP-related benefit (from 16.2% to 14.1%, a 2 percentage point difference compared with no mDPP), then the mDPP cost $95,400 per QALY.

Back to top

Discussion

The mDPP was designed to teach groups of people how to change their diet and lifestyle to reduce their risk for diabetes and CVD. When we examined the costs and effects of implementing the mDPP intervention in a community setting, we found that at 12-month follow-up the mDPP reduced the relative risk of metabolic syndrome by 16.2% and yielded a life-expectancy gain of 3.67 days at a cost of $3,420 per QALY gained. Even when we varied parameter values in sensitivity analyses, the cost-effectiveness ratio remained less than $20,000 per QALY. Ratios less than $20,000 are generally considered to provide strong evidence in favor of adopting an intervention (31).

In analyzing the mDPP, we used several conservative practices and assumptions that would be expected to negatively bias our findings. First, we used outcome parameters based on data from real-world mDPPs in which participation ranged from attending 1 session to attending 12 sessions (mean, 8.9 sessions; median, 10 sessions). In contrast to usual study designs, in which attrition and dropout rates are final states (ie, patients do not return after dropping out), our study design included patients who skipped sessions throughout the 12-week course. Second, our design was based on an intent-to-treat analysis in which all patients who attended at least 1 session were included and any patient who did not return for the 12-month follow-up was assumed to be risk-factor–positive even if the 3-month data indicated resolution in the patient’s metabolic syndrome. Third, we modeled the effects of the intervention over a 3-year time frame. If the effects are actually sustained beyond 3 years, as other studies suggest (6,12), then our modeling approach underestimates the cost-effectiveness of the intervention. Given the short time frame of our analysis, the factors that contributed the most to intervention effectiveness were the changes in quality of life that are due to avoidance of diabetes and its complications. Over longer time frames, other factors could have a greater impact.

Our study has 2 limitations that deserve mention. First, we used costs in 2000 US dollars. This decision might underestimate the costs of providing the mDPP intervention and usual care today, but it would not be expected to greatly underestimate the costs of the mDPP intervention relative to the costs of usual care in any particular year. Moreover, the choice of base year would not be expected to influence the criteria for cost-effectiveness (31). Second, as with any modeling exercise, we imposed several simplifications. For example, although the probabilities of acquiring diabetes, progressing to complicated diabetes, and dying of diabetes or other causes depend on a large number of covariates, we included only the most common covariates. Addressing these limitations would require the performance of a large-scale trial to compare the mDPP intervention with usual care for a long follow-up period. In the absence of such a trial, we believe that using the control arm of the original DPP as the comparison cohort for the mDPP intervention was a reasonable alternative.

Both the original DPP and the mDPP provide study participants with instructions about diet and physical activity. The main difference is that the DPP provides individualized instruction to participants with specific types of comorbidities, whereas the mDPP provides group instruction and can be applied to participants with a larger range of comorbidities. Although the DPP was found to be economically reasonable (12), it is more expensive than the mDPP and its complexity and rigor make it more difficult for medical practitioners to fully implement. The mDPP is simpler and less time-consuming to implement. When delivered in community and primary care settings, it is cost-effective and appears to be a sound investment.

Back to top

Acknowledgments

Portions of this research were sponsored by funding from the US Air Force, administered by the US Army Medical Research Acquisition Activity, Fort Detrick, Maryland, Award Number W81XWH-04-2-003.

Back to top

Author Information

Corresponding Author: Cindy L. Bryce, PhD, Associate Professor of Medicine, University of Pittsburgh School of Medicine, 200 Meyran Ave, Suite 200, Pittsburgh, PA 15213. Telephone: (412) 692-4826. E-mail: brycecl@upmc.edu.

Author Affiliations: Kenneth J. Smith, Heather E. Hsu, Mark S. Roberts, M. Kaye Kramer, Trevor J. Orchard, Gretchen A. Piatt, Miriam C. Seidel, Janice C. Zgibor, University of Pittsburgh, Pittsburgh, Pennsylvania.

Back to top

References

  1. Knowler WC, Barrett-Connor E, Fowler SE, Hamman RF, Lachin JM, Walker EA, et al. Reduction in the incidence of type 2 diabetes with lifestyle intervention or metformin. N Engl J Med 2002;346:393-403.
  2. Pan XR, Li GW, Hu YH, Wang JX, Yang WY, An ZX, et al. Effects of diet and exercise in preventing NIDDM in people with impaired glucose tolerance. The Da Qing IGT and Diabetes Study. Diabetes Care 1997;20(4):537-44.
  3. Tuomilehto J, Lindström J, Eriksson JG, Valle TT, Hämäläinen H, Ilanne-Parikka P, et al; Finnish Diabetes Prevention Study Group. Prevention of type 2 diabetes mellitus by changes in lifestyle among subjects with impaired glucose tolerance. N Engl J Med 2001;344(18):1390-2.
  4. Ramachandran A, Snehealatha C, Mary S, Mukesh B, Bhaskar AD, Vijay V. The Indian Diabetes Prevention Programme shows that lifestyle modification and metformin prevent type 2 diabetes in Asian Indian subjects with impaired glucose tolerance. Diabetologia 2006;49:289-97.
  5. The Diabetes Prevention Program. Design and methods for a clinical trial in the prevention of type 2 diabetes. Diabetes Care 1999;22:623-34.
  6. Li G, Zhang P, Wang J, Gregg EW, Yang W, Gong Q, et al. The long-term effect of lifestyle interventions to prevent diabetes in the China Da Qing Diabetes Prevention Study. Lancet 2008;371(9626):1783-9.
  7. Lindström J, Ilanne-Parikka P, Peltonen M, Aunola S, Eriksson JG, Hemiö K, et al; Finnish Diabetes Prevention Study Group. Sustained reduction in the incidence of type 2 diabetes by lifestyle intervention: follow-up of the Finnish Diabetes Prevention Study. Lancet 2006;368(9548):1673-9.
  8. Seidel MC, Powell RO, Zgibor JC, Siminerio LM, Piatt GA. Translating the Diabetes Prevention Program into an urban medically underserved community: a nonrandomized prospective intervention study. Diabetes Care 2008;31(4):684-9.
  9. Ackermann R, Finch E, Brizendine E, Zhou H, Marrero D. Translating the Diabetes Prevention Program into the community. The DEPLOY Study. Am J Prev Med 2008;35(4):357-63.
  10. Absetz P, Valve R, Oldenburg B, Heinonen H, Nissinen A, Fogelholm M, et al. Type 2 diabetes prevention in the “real world”: one-year results of the GOAL Implementation Trial. Diabetes Care 2007;30(10):2465-70.
  11. Eddy DM, Schlessinger L, Kahn R. Clinical outcomes and cost-effectiveness of strategies for managing people at high risk for diabetes. Ann Intern Med 2005;143(4):251-64.
  12. Herman WH, Hoerger TJ, Brandle M, Hicks K, Sorensen S, Zhang P, et al. The cost-effectiveness of lifestyle modification or metformin in preventing type 2 diabetes in adults with impaired glucose tolerance. Ann Intern Med 2005;142(5):323-32.
  13. Hoerger TJ, Hicks KA, Sorensen SW, Herman WH, Ratner RE, Ackermann RT, et al. Cost-effectiveness of screening for pre-diabetes among overweight and obese US adults. Diabetes Care 2007;30(11):2874-9.
  14. The Diabetes Prevention Program (DPP): description of lifestyle intervention. Diabetes Care 2002;25(12):2165-71.
  15. Herman WH, Brandle M, Zhang P, Williamson DF, Matulik MJ, Ratner RE, et al. Costs associated with the primary prevention of type 2 diabetes mellitus in the diabetes prevention program. Diabetes Care 2003;26(1):36-47.
  16. Kramer MK, Miller R, Venditti E, Orchard TJ. Group lifestyle intervention for diabetes prevention in those with metabolic syndrome in primary care practice. Diabetes 2006;55(6 Suppl 1):A517.
  17. Expert Panel on Detection, Evaluation, and Treatment of High Blood Cholesterol in Adults. Executive summary of the Third Report of the National Cholesterol Education Program (NCEP) Expert Panel on Detection, Evaluation, and Treatment of High Blood Cholesterol in Adults (Adult Treatment Panel III). JAMA 2001;285(19):2486-97.
  18. Gold MR, Siegel JE, Russell LB, Weinstein MC, editors. Cost-effectiveness in health and medicine. New York (NY): Oxford University Press; 1996.
  19. Orchard TJ, Temprosa M, Goldberg R, Haffner S, Ratner R, Marcovina S, et al. The effect of metformin and intensive lifestyle intervention on the metabolic syndrome: the Diabetes Prevention Program randomized trial. Ann Intern Med 2005;142(8):611-9.
  20. Fox CS, Pencina MJ, Meigs JB, Vasan RS, Levitzky YS, D’Agostino RB Sr. Trends in the incidence of type 2 diabetes mellitus from the 1970s to the 1990s: the Framingham Heart Study. Circulation 2006;113(25):2914-8.
  21. Kothari V, Stevens RJ, Adler AI, Stratton IM, Manley SE, Neil HA, et al. UKPDS 60: risk of stroke in type 2 diabetes estimated by the UK Prospective Diabetes Study risk engine. Stroke 2002;33(7):1776-81.
  22. Wilson PW, D’Agostino RB, Levy D, Belanger AM, Silbershatz H, Kannel WB. Prediction of coronary heart disease using risk factor categories. Circulation 1998;97(18):1837-47.
  23. Lakka HM, Laaksonen DE, Lakka TA, Niskanen LK, Kumpusalo E, Tuomilehto J, et al. The metabolic syndrome and total and cardiovascular disease mortality in middle-aged men. JAMA 2002;288:2709-16.
  24. Moss SE, Klein R, Klein BE. Cause-specific mortality in a population-based study of diabetes. Am J Public Health 1991;81(9):1158-62.
  25. Fuller JH, Stevens LK, Wang SL. Risk factors for cardiovascular mortality and morbidity: the WHO Multinational Study of Vascular Disease in Diabetes. Diabetologia 2001;44(Suppl 2):S54-64.
  26. Coffey JT, Brandle M, Zhou H, Marriott D, Burke R, Tabaei BP, et al. Valuing health-related quality of life in diabetes. Diabetes Care 2002;25(12):2238-43.
  27. Gold MR, Franks P, McCoy KI, Fryback DG. Toward consistency in cost-utility analyses: using national measures to create condition-specific values. Med Care 1998;36(6):778-92.
  28. Zhou H, Isaman DJ, Messinger S, Brown MB, Klein R, Brandle M, et al. A computer simulation model of diabetes progression, quality of life, and cost. Diabetes Care 2005;28(12):2856-63.
  29. Medical Expenditure Panel Survey. Agency for Healthcare Research and Quality. http://www.meps.ahrq.gov/mepsweb. Accessed April 20, 2010.
  30. Arias E. United States life tables, 2003. Natl Vital Stat Rep 2006;54(14):1-40.
  31. Braithwaite RS, Meltzer DO, King JT, Leslie D, Roberts MS. What does the value of modern medicine say about the $50,000 per quality-adjusted life-year decision rule? Med Care 2008;46(4):349-56.

Back to top

 



 

Table

Return to your place in the textTable. Base Case Values for Decision Model and Ranges Examined in Sensitivity Analyses of Efforts to Reduce Risk of Type 2 Diabetes and Cardiovascular Disease, Southwestern Pennsylvania, 2005-2007
Parameter Base Case Value Type of Distribution Range Examined Reference

Cohort characteristics

Starting age, y 55 Uniform 45–65 Assumption
Women, % 75 Beta 48.2-94.0 mDPP data (8,16)
African American, % 27.1 Beta 6.5-55.8 mDPP data (8,16)
Angina, % 3.8 Beta 1.0-8.3 mDPP data (8,16)
Hypertension, treated, % 84.9 Beta 4.5-100 mDPP data (8,16)
History of cardiac arrest or MI, % 1.9 Beta 0.5-4.2 mDPP data (8,16)
History of stroke, % 1.9 Beta 0.5-4.2 mDPP data (8,16)
Peripheral vascular disease, % 4.7 Beta 1.3-10.2 mDPP data (8,16)

Probabilities, %

Probability of screening risk-factor–positive 31.0 Beta 7.2-63.5 mDPP data (8,16)
Probability of enrollment 47.0 Beta 9.2-86.7 mDPP data (8,16)
Yearly probability of acquiring diabetes, %
Not in prevention program, risk-factor–positive 10.8 Beta 2.9-23.3 Herman et al (12)
Not in prevention program, risk-factor–negative 0.4 Beta 0.05-0.75 Fox et al (20)
In prevention program 4.8 Beta 1.3-10.5 Herman et al (12)
Yearly probability of becoming risk-factor–positive 4.0 Beta 1.0-8.7 Orchard et al (19)
Yearly probability of progressing to complicated diabetes 7.5 Beta 2.0-16.3 Herman et al (12), Kothari et al (21), Wilson et al (22)
Yearly probability of reducing risk factors, %
Not in prevention program 12.1 Beta 3.2-25.9 Orchard et al (19)
In prevention program 16.2 Beta 4.2-34.4 mDPP data (8,16)
Relative risk of death
Risk-factor–positive 1.7 Log-normal 1.5-1.8 Lakka et al (23)
Risk-factor–negative 1.0 NA Not varied Assumption
Stable diabetes 2.0 Log-normal 1.8-2.2 Moss et al (24)
Complicated diabetes 2.4 Log-normal 2.2-2.6 Fuller et al (25)

Utilities

No diabetes, risk-factor–positive, not in prevention program 0.73 Uniform 0.71-0.75 Herman et al (12), Coffey et al (26)
No diabetes, risk-factor–positive, in prevention program 0.75 Uniform 0.73-0.77 Herman et al (12), Coffey et al (26)
No diabetes, risk-factor–negative 0.88 Uniform 0.84-0.92 Gold et al (27)
Stable diabetes 0.69 Uniform 0.66-0.72 Herman et al (12), Coffey et al (26), Zhou et al (28)
Complicated diabetes 0.59 Uniform 0.51-0.68 Herman et al (12), Coffey et al (26), Zhou et al (28)

Costs and multipliers

Screening, risk-factor–positive, $ 35 Uniform 18-53 mDPP data (8,16)
Screening, risk-factor–negative, $ 32 Uniform 16-48 mDPP data (8,16)
Prevention program, $ 219 Uniform 110-329 mDPP data (8,16)
Risk-factor–positive (yearly), $ 1,296 NA Not varied Herman et al (12)
  Multiplier for female 1.14 Normal 1.05-1.25 Herman et al (12)
  Multiplier for African American 0.82 Normal 0.70-0.95 Herman et al (12)
Risk-factor–negative (yearly), $ 616  NA Not varied MEPSa
Base diabetes cost (yearly), $ 1,684 NA  Not varied Herman et al (12)
  Multiplier for female 1.25 Normal 1.14-1.35 Herman et al (12)
  Multiplier for African American 0.82 Normal 0.70-0.95 Herman et al (12)
Base complicated diabetes cost (yearly), $ 1,684 NA  Not varied Herman et al (12)
  Multiplier for female 1.25 Normal 1.14-1.35 Herman et al (12)
  Multiplier for African American 0.82 Normal 0.70-0.95 Herman et al (12)
  Multiplier for angina 1.73 Normal 1.31-2.14 Herman et al (12)
  Multiplier for hypertension, treated 1.24 Normal 1.10-1.37 Herman et al (12)
  Multiplier for history of cardiac arrest or MI 1.90 Normal 1.64-2.17 Herman et al (12)
  Multiplier for history of stroke 1.30 Normal 1.20-1.40 Herman et al (12)
  Multiplier for peripheral vascular disease 1.31 Normal 1.10-1.53 Herman et al (12)

Abbreviations: mDPP, modified Diabetes Prevention Program; MI, myocardial infarction; NA, not applicable; MEPS, Medical Expenditure Panel Survey.
a The yearly cost for risk-factor–negative ($616) was computed using the subset of MEPS respondents who had incurred health care expenses during the year and who reported a perceived health status of good, very good, or excellent (29).

Back to top

 




 



The findings and conclusions in this report are those of the authors and do not necessarily represent the official position of the Centers for Disease Control and Prevention.


 Home 

Privacy Policy | Accessibility

CDC Home | Search | Health Topics A-Z

This page last reviewed March 30, 2012

Centers for Disease Control and Prevention
National Center for Chronic Disease Prevention and Health Promotion
 HHS logoUnited States Department of
Health and Human Services