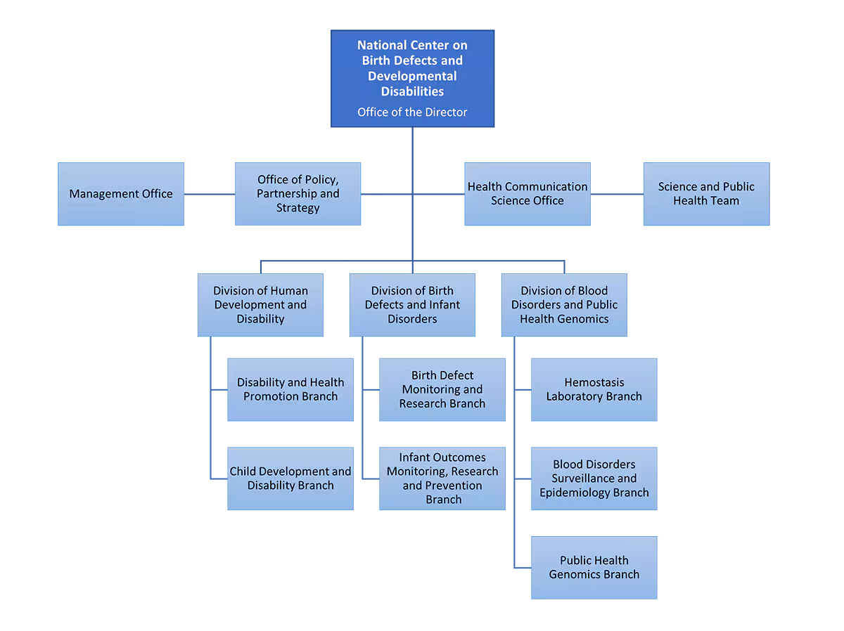
Text Version
National Center on Birth Defects & Developmental Disabilities
- Office of the Director
- Management Office
- Office of Policy, Partnership, and Strategy
- Health Communication Science Office
- Science and Public Health Team
- Division of Human Development and Disability
- Disability and Health Promotion Branch
- Child Development and Disability Branch
- Division of Birth Defects and Infant Disorders
- Birth Defect Monitoring and Research Branch
- Infant Outcomes Monitoring, Research, and Prevention Branch
- Division of Blood Disorders and Public Health Genomics
- Hemostasis Laboratory Branch
- Blood Disorders Surveillance and Epidemiology Branch
- Public Health Genomics Branch
